kaiyun手机版下载
中心简介
中心领导
机构设置
业务管理
财务管理
人事管理
后勤管理
设备管理
方位指南
联系方式
交通指南
人才招聘
院长信箱
党建工作
中康文化
核心价值体系
中康历程
文化动态
中康荣誉
党建党务
党建动态
文件精神
党史学习
主题教育
二十届三中全会
纪检监察
党纪法规
廉政文化
群团工作
群团信息
职工风采
康复医疗
开云官网在线登录入口网页版
科室简介
专家介绍
专家出诊
康复护理
医保信息
医保动态
医保公告
医保政策
医保常见问题
物价信息
就医指南
预约挂号
就医须知
特色服务
特需出诊
停诊信息
社区转诊
床位信息
医德医风
患者来信
教育科研
学历教育管理
业务简介
本科生教育
长学制教育
研究生教育
访问学者
康复医学系
继续教育管理
医院云课堂
继续教育
毕业后教育
教育培训
进修管理
住院医师培训管理
科研管理
科研概览
科研项目
学术交流
药物临床试验
伦理委员会
招标采购
学习园地
院务公开
院务信息
下载中心
预决算公开
医疗信息查询
出诊信息
中国康复科学所
康复信息
康复信息研究部简介
残疾与康复研究
康复信息标准
网上图书馆
康复科学信息
中国康复理论与实践杂志平台
康复工程
康复工程研究部简介
康复辅助器具知识
假肢与矫形器
康复辅助器具产品
康复医学
康复医学研究部简介
研究领域
平台技术服务
开云官网下载入口网址
职能介绍
残疾儿童康复专家在线咨询
肢体残疾康复
智力残疾康复
残联系统康复中心
社区康复实践
康复合作项目
健康科普
专家健康讲座
健康知识
健康教育
患者园地
国际合作
通知公告
北京国际康复论坛
中康33周年庆学术月
kaiyun官方网页
北京市丰台区角门北路10号
010-67563322
crrcweb@163.com
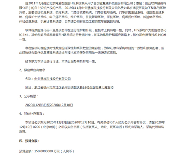
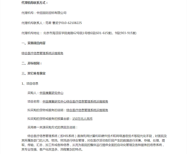
kaiyun官方网页 综合医疗信息管理系统运维服务项目已经在中国政府采购网发布单一来源公示。
公告链接:
http://www.ccgp.gov.cn/cggg/zygg/qtgg/202012/t20201203_15550024.htm
招标办
2019年12月3日
上一篇: kaiyun官方网页 和中国康复科学所职工202…
下一篇: 中康多联机空调系统维修保养项目采购更正公…